Finance

仿真中國金(jin)融(rong)(rong)(rong)市(shi)場(chang),利用(yong)計算(suan)機技術開發虛擬市(shi)場(chang)經(jing)濟(ji)環(huan)境,以實體(ti)項(xiang)(xiang)(xiang)(xiang)目(mu)投(tou)資(zi)(zi)(zi)為(wei)目(mu)的(de)(de)(de)(de)(de),涵蓋項(xiang)(xiang)(xiang)(xiang)目(mu)投(tou)融(rong)(rong)(rong)資(zi)(zi)(zi)決(jue)(jue)策(ce)(ce)中涉及的(de)(de)(de)(de)(de)主要理論和(he)(he)方(fang)法(fa),注重理論與(yu)實際相(xiang)結合(he),正確的(de)(de)(de)(de)(de)把握金(jin)融(rong)(rong)(rong)決(jue)(jue)策(ce)(ce)。通過投(tou)資(zi)(zi)(zi)決(jue)(jue)策(ce)(ce)、不確定性分(fen)(fen)(fen)析(xi)(xi)、風險分(fen)(fen)(fen)析(xi)(xi)、融(rong)(rong)(rong)資(zi)(zi)(zi)方(fang)案的(de)(de)(de)(de)(de)相(xiang)關分(fen)(fen)(fen)析(xi)(xi)、項(xiang)(xiang)(xiang)(xiang)目(mu)評價以及針對具體(ti)行(xing)業(ye)(ye)(ye)(ye)的(de)(de)(de)(de)(de)投(tou)融(rong)(rong)(rong)資(zi)(zi)(zi)決(jue)(jue)策(ce)(ce),融(rong)(rong)(rong)入(ru)近年來我國基礎設(she)施(shi)建(jian)設(she)、房(fang)地(di)產、公共事(shi)業(ye)(ye)(ye)(ye)項(xiang)(xiang)(xiang)(xiang)目(mu)和(he)(he)中外合(he)資(zi)(zi)(zi)項(xiang)(xiang)(xiang)(xiang)目(mu)的(de)(de)(de)(de)(de)投(tou)融(rong)(rong)(rong)資(zi)(zi)(zi)決(jue)(jue)策(ce)(ce)實踐(jian)新聞(wen)來影響股市(shi)、債券、基金(jin)等虛擬金(jin)融(rong)(rong)(rong)市(shi)場(chang),充分(fen)(fen)(fen)體(ti)現在投(tou)融(rong)(rong)(rong)資(zi)(zi)(zi)決(jue)(jue)策(ce)(ce)教學實踐(jian)領域的(de)(de)(de)(de)(de)前瞻性、內(nei)容(rong)的(de)(de)(de)(de)(de)新穎(ying)性以及方(fang)法(fa)的(de)(de)(de)(de)(de)實用(yong)性。企(qi)(qi)(qi)業(ye)(ye)(ye)(ye)投(tou)融(rong)(rong)(rong)資(zi)(zi)(zi)是(shi)企(qi)(qi)(qi)業(ye)(ye)(ye)(ye)的(de)(de)(de)(de)(de)財務行(xing)為(wei),其(qi)決(jue)(jue)策(ce)(ce)就(jiu)是(shi)企(qi)(qi)(qi)業(ye)(ye)(ye)(ye)的(de)(de)(de)(de)(de)財務戰略。本(ben)軟件就(jiu)是(shi)為(wei)了(le)讓學生熟(shu)悉銀行(xing)貸(dai)(dai)款、企(qi)(qi)(qi)業(ye)(ye)(ye)(ye)間貸(dai)(dai)款、民(min)間貸(dai)(dai)款、私(si)募股權、企(qi)(qi)(qi)業(ye)(ye)(ye)(ye)上市(shi)等融(rong)(rong)(rong)資(zi)(zi)(zi)手段(duan)和(he)(he)銀行(xing)存款、債券、股票(piao)、基金(jin)、融(rong)(rong)(rong)資(zi)(zi)(zi)融(rong)(rong)(rong)券和(he)(he)房(fang)地(di)產投(tou)資(zi)(zi)(zi)等投(tou)資(zi)(zi)(zi)方(fang)案,熟(shu)悉各種投(tou)資(zi)(zi)(zi)和(he)(he)融(rong)(rong)(rong)資(zi)(zi)(zi)方(fang)案分(fen)(fen)(fen)析(xi)(xi),使(shi)學生更深(shen)的(de)(de)(de)(de)(de)理解投(tou)融(rong)(rong)(rong)資(zi)(zi)(zi)各種工(gong)具的(de)(de)(de)(de)(de)使(shi)用(yong)。 并且通過融(rong)(rong)(rong)資(zi)(zi)(zi)和(he)(he)各種虛擬經(jing)濟(ji)的(de)(de)(de)(de)(de)投(tou)資(zi)(zi)(zi),可以獲得更多(duo)的(de)(de)(de)(de)(de)流動資(zi)(zi)(zi)金(jin),投(tou)入(ru)到(dao)企(qi)(qi)(qi)業(ye)(ye)(ye)(ye)的(de)(de)(de)(de)(de)實體(ti)經(jing)濟(ji)發展中,從而擴大企(qi)(qi)(qi)業(ye)(ye)(ye)(ye)的(de)(de)(de)(de)(de)整(zheng)體(ti)規模。
軟件分為(wei)管(guan)(guan)(guan)理(li)(li)員、教(jiao)師和學生(sheng)三層管(guan)(guan)(guan)理(li)(li)結構。管(guan)(guan)(guan)理(li)(li)員除管(guan)(guan)(guan)理(li)(li)教(jiao)師賬號(hao),還需(xu)輔助教(jiao)師進行實(shi)驗(yan)基礎數(shu)據的設置以及系統(tong)的管(guan)(guan)(guan)理(li)(li)維護工作。教(jiao)師是(shi)實(shi)驗(yan)的發(fa)起者,設置虛擬環境參數(shu),可實(shi)時查看學生(sheng)的實(shi)驗(yan)情況。
軟件結構圖:
功能模塊:


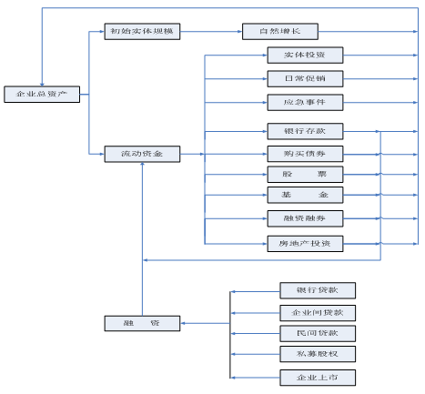
投融(rong)資(zi)決策(ce)實驗是由學生(sheng)扮演各種企(qi)業(ye),教師給(gei)定企(qi)業(ye)的(de)初始資(zi)金(jin)(jin),分為固定資(zi)產(chan)和流動資(zi)金(jin)(jin)兩部分,學生(sheng)可以合理分配流動資(zi)金(jin)(jin),利用銀(yin)行(xing)存款、銀(yin)行(xing)貸款、債(zhai)券(quan)、股(gu)票(piao)、基金(jin)(jin)、融(rong)資(zi)融(rong)券(quan)、房地產(chan)、企(qi)業(ye)間貸款、民間貸款、私募(mu)股(gu)權、企(qi)業(ye)上市等投融(rong)資(zi)手段(duan),積累實體投資(zi)資(zi)金(jin)(jin)。

資金流:

1.軟(ruan)件結構(gou)簡(jian)單(dan),內容豐富
系統實(shi)訓內容主要模塊包括(kuo)市(shi)場(chang)環(huan)境、實(shi)體投(tou)(tou)資(zi)(zi)(zi)(zi)、融(rong)(rong)資(zi)(zi)(zi)(zi)、投(tou)(tou)資(zi)(zi)(zi)(zi)報告以及財務報告。通過投(tou)(tou)資(zi)(zi)(zi)(zi)和融(rong)(rong)資(zi)(zi)(zi)(zi)兩(liang)類決策積(ji)累資(zi)(zi)(zi)(zi)金,最(zui)終進行實(shi)體投(tou)(tou)資(zi)(zi)(zi)(zi)。軟件中包含(han)所(suo)有的投(tou)(tou)融(rong)(rong)資(zi)(zi)(zi)(zi)方(fang)法(fa),包括(kuo):投(tou)(tou)資(zi)(zi)(zi)(zi)中的銀(yin)行貸款、債權、股票(piao)、基金、融(rong)(rong)資(zi)(zi)(zi)(zi)融(rong)(rong)券、房地(di)產,融(rong)(rong)資(zi)(zi)(zi)(zi)中的銀(yin)行貸款、企業(ye)間(jian)貸款、民間(jian)貸款、私募股權、企業(ye)上市(shi)。
2.清(qing)晰的(de)債權(quan)、股票、基金走勢(shi)圖(tu)
隨(sui)著宏觀(guan)因素、交易因素以及(ji)新聞因素的(de)影響(xiang),債權、股票、基金的(de)價格隨(sui)之變化(hua)。系統根據內置函數顯示債權、股票和基金的(de)周期(qi)走勢圖。通過條件搜索查看周期(qi)走勢圖,結合(he)影響(xiang)因素準確的(de)分析變化(hua)趨(qu)勢。
3.財務自動統計
提供(gong)財(cai)(cai)(cai)務報告模(mo)塊,包含財(cai)(cai)(cai)務統計、財(cai)(cai)(cai)務明(ming)細(xi)(xi)、融(rong)資(zi)(zi)明(ming)細(xi)(xi)、投資(zi)(zi)明(ming)細(xi)(xi)。系統自動(dong)統計并顯示財(cai)(cai)(cai)務的收支(zhi)圖、財(cai)(cai)(cai)務明(ming)細(xi)(xi)、實體資(zi)(zi)金(jin)明(ming)細(xi)(xi)、流(liu)(liu)動(dong)資(zi)(zi)金(jin)明(ming)細(xi)(xi)以(yi)及(ji)投融(rong)資(zi)(zi)明(ming)細(xi)(xi)。實驗者(zhe)可隨時(shi)查(cha)看財(cai)(cai)(cai)務統計,便(bian)于掌握資(zi)(zi)金(jin)的流(liu)(liu)入(ru)、流(liu)(liu)出。
4.注重(zhong)教學實踐,仿真(zhen)市場環境
現代化的教學方法(fa),將所學的金融知(zhi)識運用到模(mo)擬實踐中。通過某種算法(fa)將現實中各(ge)指標變(bian)化情(qing)(qing)況模(mo)擬出來,查看宏(hong)觀指標:GDP增(zeng)長率(lv)走勢(shi)(shi)(shi)圖(tu)(tu)、當(dang)年利率(lv)走勢(shi)(shi)(shi)圖(tu)(tu)、通貨膨脹(zhang)率(lv)走勢(shi)(shi)(shi)圖(tu)(tu)、信貸額度調(diao)整(zheng)率(lv)走勢(shi)(shi)(shi)圖(tu)(tu)、原油價(jia)格走勢(shi)(shi)(shi)圖(tu)(tu)、匯率(lv)走勢(shi)(shi)(shi)圖(tu)(tu)等,讓學生了(le)解整(zheng)個(ge)市場環境的變(bian)化情(qing)(qing)況。
5.開(kai)放(fang)式的管理(li)機制
提供教(jiao)師管(guan)理員共同管(guan)理實(shi)(shi)驗(yan)基礎數據(ju),教(jiao)師端(duan)可(ke)以(yi)手動控制(zhi)實(shi)(shi)驗(yan)的開啟、暫停。實(shi)(shi)驗(yan)中教(jiao)師可(ke)實(shi)(shi)時(shi)查(cha)看實(shi)(shi)驗(yan)操作日(ri)志(zhi)、得(de)分、企(qi)業排名(ming)等實(shi)(shi)驗(yan)相(xiang)關過(guo)程數據(ju)。在實(shi)(shi)驗(yan)過(guo)程中,教(jiao)師可(ke)添加投資項(xiang)目以(yi)及審(shen)批企(qi)業上市實(shi)(shi)驗(yan)的控制(zhi)。