Finance

系統能(neng)實現的目標和功能(neng)
《思沃保(bao)(bao)(bao)(bao)(bao)(bao)(bao)險(xian)(xian)(xian)(xian)(xian)(xian)(xian)(xian)實(shi)(shi)務(wu)(wu)(wu)模擬實(shi)(shi)訓系統》用Browser/Server三層體系結(jie)構,將(jiang)現(xian)行(xing)的(de)(de)(de)人(ren)壽(shou)保(bao)(bao)(bao)(bao)(bao)(bao)(bao)險(xian)(xian)(xian)(xian)(xian)(xian)(xian)(xian)、財(cai)(cai)產(chan)(chan)保(bao)(bao)(bao)(bao)(bao)(bao)(bao)險(xian)(xian)(xian)(xian)(xian)(xian)(xian)(xian)核(he)心業務(wu)(wu)(wu)流(liu)程(cheng)和專(zhuan)(zhuan)業知(zhi)識有機(ji)結(jie)合,締造出(chu)一(yi)個(ge)擬真(zhen)的(de)(de)(de)“保(bao)(bao)(bao)(bao)(bao)(bao)(bao)險(xian)(xian)(xian)(xian)(xian)(xian)(xian)(xian)實(shi)(shi)務(wu)(wu)(wu)模擬實(shi)(shi)驗(yan)(yan)平(ping)臺(tai)”。實(shi)(shi)驗(yan)(yan)平(ping)臺(tai)采用經(jing)典的(de)(de)(de)角色模擬方式,通(tong)過(guo)(guo)學(xue)生(sheng)飾(shi)(shi)演客(ke)戶(hu)、保(bao)(bao)(bao)(bao)(bao)(bao)(bao)險(xian)(xian)(xian)(xian)(xian)(xian)(xian)(xian)代理(li)(li)人(ren)、保(bao)(bao)(bao)(bao)(bao)(bao)(bao)險(xian)(xian)(xian)(xian)(xian)(xian)(xian)(xian)經(jing)紀公(gong)(gong)司(si)(si)、人(ren)壽(shou)保(bao)(bao)(bao)(bao)(bao)(bao)(bao)險(xian)(xian)(xian)(xian)(xian)(xian)(xian)(xian)公(gong)(gong)司(si)(si)、財(cai)(cai)產(chan)(chan)保(bao)(bao)(bao)(bao)(bao)(bao)(bao)險(xian)(xian)(xian)(xian)(xian)(xian)(xian)(xian)公(gong)(gong)司(si)(si)五(wu)類(lei)角色,分(fen)別進(jin)入人(ren)壽(shou)保(bao)(bao)(bao)(bao)(bao)(bao)(bao)險(xian)(xian)(xian)(xian)(xian)(xian)(xian)(xian)實(shi)(shi)驗(yan)(yan)平(ping)臺(tai)、車輛(liang)運(yun)輸(shu)險(xian)(xian)(xian)(xian)(xian)(xian)(xian)(xian)實(shi)(shi)驗(yan)(yan)平(ping)臺(tai)、企(qi)業財(cai)(cai)產(chan)(chan)險(xian)(xian)(xian)(xian)(xian)(xian)(xian)(xian)實(shi)(shi)驗(yan)(yan)平(ping)臺(tai)、家庭財(cai)(cai)產(chan)(chan)險(xian)(xian)(xian)(xian)(xian)(xian)(xian)(xian)實(shi)(shi)驗(yan)(yan)平(ping)臺(tai)、工程(cheng)責任險(xian)(xian)(xian)(xian)(xian)(xian)(xian)(xian)實(shi)(shi)驗(yan)(yan)平(ping)臺(tai)、公(gong)(gong)眾(zhong)責任險(xian)(xian)(xian)(xian)(xian)(xian)(xian)(xian)實(shi)(shi)驗(yan)(yan)平(ping)臺(tai)、運(yun)輸(shu)工具(ju)船舶險(xian)(xian)(xian)(xian)(xian)(xian)(xian)(xian)實(shi)(shi)驗(yan)(yan)平(ping)臺(tai)、海(hai)洋運(yun)輸(shu)貨(huo)物險(xian)(xian)(xian)(xian)(xian)(xian)(xian)(xian)實(shi)(shi)驗(yan)(yan)平(ping)臺(tai),操(cao)(cao)練人(ren)壽(shou)保(bao)(bao)(bao)(bao)(bao)(bao)(bao)險(xian)(xian)(xian)(xian)(xian)(xian)(xian)(xian)、財(cai)(cai)產(chan)(chan)保(bao)(bao)(bao)(bao)(bao)(bao)(bao)險(xian)(xian)(xian)(xian)(xian)(xian)(xian)(xian)實(shi)(shi)踐業務(wu)(wu)(wu)。首(shou)先由人(ren)壽(shou)保(bao)(bao)(bao)(bao)(bao)(bao)(bao)險(xian)(xian)(xian)(xian)(xian)(xian)(xian)(xian)公(gong)(gong)司(si)(si)、財(cai)(cai)產(chan)(chan)保(bao)(bao)(bao)(bao)(bao)(bao)(bao)險(xian)(xian)(xian)(xian)(xian)(xian)(xian)(xian)公(gong)(gong)司(si)(si)添加自己所經(jing)營(ying)的(de)(de)(de)主險(xian)(xian)(xian)(xian)(xian)(xian)(xian)(xian)、附加險(xian)(xian)(xian)(xian)(xian)(xian)(xian)(xian)產(chan)(chan)品,以(yi)及相關的(de)(de)(de)費(fei)率,由投保(bao)(bao)(bao)(bao)(bao)(bao)(bao)客(ke)戶(hu)根據(ju)(ju)險(xian)(xian)(xian)(xian)(xian)(xian)(xian)(xian)種的(de)(de)(de)特點、性質,委托保(bao)(bao)(bao)(bao)(bao)(bao)(bao)險(xian)(xian)(xian)(xian)(xian)(xian)(xian)(xian)代理(li)(li)人(ren)或(huo)經(jing)紀公(gong)(gong)司(si)(si)進(jin)行(xing)投保(bao)(bao)(bao)(bao)(bao)(bao)(bao),或(huo)直(zhi)接(jie)向人(ren)壽(shou)保(bao)(bao)(bao)(bao)(bao)(bao)(bao)險(xian)(xian)(xian)(xian)(xian)(xian)(xian)(xian)公(gong)(gong)司(si)(si)、財(cai)(cai)產(chan)(chan)保(bao)(bao)(bao)(bao)(bao)(bao)(bao)險(xian)(xian)(xian)(xian)(xian)(xian)(xian)(xian)公(gong)(gong)司(si)(si)投保(bao)(bao)(bao)(bao)(bao)(bao)(bao)。保(bao)(bao)(bao)(bao)(bao)(bao)(bao)險(xian)(xian)(xian)(xian)(xian)(xian)(xian)(xian)公(gong)(gong)司(si)(si)接(jie)到客(ke)戶(hu)投保(bao)(bao)(bao)(bao)(bao)(bao)(bao)單之后,根據(ju)(ju)投保(bao)(bao)(bao)(bao)(bao)(bao)(bao)險(xian)(xian)(xian)(xian)(xian)(xian)(xian)(xian)種的(de)(de)(de)不同(tong)(tong),進(jin)行(xing)投保(bao)(bao)(bao)(bao)(bao)(bao)(bao)管理(li)(li)。通(tong)過(guo)(guo)一(yi)系列、多流(liu)程(cheng)操(cao)(cao)作,使(shi)學(xue)生(sheng)真(zhen)正(zheng)學(xue)習(xi)到保(bao)(bao)(bao)(bao)(bao)(bao)(bao)險(xian)(xian)(xian)(xian)(xian)(xian)(xian)(xian)實(shi)(shi)務(wu)(wu)(wu)中的(de)(de)(de)保(bao)(bao)(bao)(bao)(bao)(bao)(bao)險(xian)(xian)(xian)(xian)(xian)(xian)(xian)(xian)代理(li)(li)、投保(bao)(bao)(bao)(bao)(bao)(bao)(bao)、承保(bao)(bao)(bao)(bao)(bao)(bao)(bao)、核(he)保(bao)(bao)(bao)(bao)(bao)(bao)(bao)、變更、理(li)(li)賠(pei)、核(he)賠(pei)等核(he)心流(liu)程(cheng)。軟(ruan)件既支持學(xue)生(sheng)一(yi)人(ren)分(fen)飾(shi)(shi)客(ke)戶(hu)、保(bao)(bao)(bao)(bao)(bao)(bao)(bao)險(xian)(xian)(xian)(xian)(xian)(xian)(xian)(xian)代理(li)(li)人(ren)、保(bao)(bao)(bao)(bao)(bao)(bao)(bao)險(xian)(xian)(xian)(xian)(xian)(xian)(xian)(xian)經(jing)紀公(gong)(gong)司(si)(si)、人(ren)壽(shou)保(bao)(bao)(bao)(bao)(bao)(bao)(bao)險(xian)(xian)(xian)(xian)(xian)(xian)(xian)(xian)公(gong)(gong)司(si)(si)、財(cai)(cai)產(chan)(chan)保(bao)(bao)(bao)(bao)(bao)(bao)(bao)險(xian)(xian)(xian)(xian)(xian)(xian)(xian)(xian)公(gong)(gong)司(si)(si)五(wu)類(lei)角色來(lai)完(wan)成(cheng)保(bao)(bao)(bao)(bao)(bao)(bao)(bao)險(xian)(xian)(xian)(xian)(xian)(xian)(xian)(xian)實(shi)(shi)驗(yan)(yan),也支持由同(tong)(tong)一(yi)班(ban)級(ji)中的(de)(de)(de)學(xue)生(sheng)組成(cheng)實(shi)(shi)驗(yan)(yan)小組,以(yi)相互協作或(huo)競爭的(de)(de)(de)方式來(lai)完(wan)成(cheng)實(shi)(shi)驗(yan)(yan)。同(tong)(tong)時,學(xue)生(sheng)通(tong)過(guo)(guo)參加保(bao)(bao)(bao)(bao)(bao)(bao)(bao)險(xian)(xian)(xian)(xian)(xian)(xian)(xian)(xian)知(zhi)識在線考(kao)試,瀏覽(lan)、學(xue)習(xi)保(bao)(bao)(bao)(bao)(bao)(bao)(bao)險(xian)(xian)(xian)(xian)(xian)(xian)(xian)(xian)知(zhi)識庫內容(rong),撰寫實(shi)(shi)驗(yan)(yan)報(bao)告,分(fen)析(xi)研究保(bao)(bao)(bao)(bao)(bao)(bao)(bao)險(xian)(xian)(xian)(xian)(xian)(xian)(xian)(xian)案例等,全方位(wei)提(ti)升(sheng)保(bao)(bao)(bao)(bao)(bao)(bao)(bao)險(xian)(xian)(xian)(xian)(xian)(xian)(xian)(xian)專(zhuan)(zhuan)業理(li)(li)論知(zhi)識,真(zhen)正(zheng)使(shi)學(xue)生(sheng)通(tong)過(guo)(guo)使(shi)用軟(ruan)件,達到實(shi)(shi)踐與理(li)(li)論俱提(ti)高(gao)的(de)(de)(de)效(xiao)果,高(gao)度、全面地把(ba)握保(bao)(bao)(bao)(bao)(bao)(bao)(bao)險(xian)(xian)(xian)(xian)(xian)(xian)(xian)(xian)業務(wu)(wu)(wu)流(liu)程(cheng),具(ju)備現(xian)代化保(bao)(bao)(bao)(bao)(bao)(bao)(bao)險(xian)(xian)(xian)(xian)(xian)(xian)(xian)(xian)從業人(ren)員應(ying)有的(de)(de)(de)知(zhi)識結(jie)構,增強學(xue)生(sheng)的(de)(de)(de)社會就(jiu)業競爭力。




三(san)、軟件特點及優(you)勢
1、全面的(de)保(bao)險(xian)作業流程
學生通過飾(shi)演保(bao)(bao)(bao)險(xian)(xian)(xian)業(ye)務(wu)流程中的(de)客戶、代理人(ren)、經紀公司(si)、人(ren)壽保(bao)(bao)(bao)險(xian)(xian)(xian)公司(si)、財(cai)產(chan)保(bao)(bao)(bao)險(xian)(xian)(xian)公司(si)五種角色(se),進入“人(ren)壽保(bao)(bao)(bao)險(xian)(xian)(xian)”和“財(cai)產(chan)保(bao)(bao)(bao)險(xian)(xian)(xian)”實(shi)(shi)踐平臺,從展(zhan)業(ye)投(tou)保(bao)(bao)(bao)環節開始(shi),至(zhi)索賠(pei)理賠(pei)為止(zhi),全面操練保(bao)(bao)(bao)險(xian)(xian)(xian)核心業(ye)務(wu)中的(de)投(tou)保(bao)(bao)(bao)、承(cheng)保(bao)(bao)(bao)、核保(bao)(bao)(bao)、變更、理賠(pei)、核賠(pei)等流程,使(shi)學生的(de)知(zhi)識(shi)結構提升,彌補實(shi)(shi)踐業(ye)務(wu)操作(zuo)的(de)缺乏,實(shi)(shi)現對(dui)人(ren)壽保(bao)(bao)(bao)險(xian)(xian)(xian)、運(yun)輸(shu)工(gong)具(ju)車(che)輛險(xian)(xian)(xian)、企業(ye)財(cai)產(chan)險(xian)(xian)(xian)、家庭財(cai)產(chan)險(xian)(xian)(xian)、海洋運(yun)輸(shu)貨(huo)物保(bao)(bao)(bao)險(xian)(xian)(xian)、運(yun)輸(shu)工(gong)具(ju)船(chuan)舶險(xian)(xian)(xian)、責任險(xian)(xian)(xian)、工(gong)程險(xian)(xian)(xian)的(de)熟悉、掌握,對(dui)保(bao)(bao)(bao)險(xian)(xian)(xian)業(ye)務(wu)的(de)主要工(gong)作(zuo)流程有一個清晰的(de)輪(lun)廓,為學以致用打下堅固的(de)基礎(chu)。

2、規(gui)范的保險承保單證及保險理(li)賠(pei)單證
以(yi)優(you)秀(xiu)保險(xian)公(gong)司人(ren)壽險(xian)和財產險(xian)業(ye)務單(dan)證(zheng)的(de)(de)樣式、欄目(mu)、內(nei)容、大小等為依(yi)據,100%模擬仿真(zhen),有效確保系(xi)統中保險(xian)承(cheng)保單(dan)證(zheng)及保險(xian)理(li)賠單(dan)證(zheng)的(de)(de)真(zhen)實性、完整性。學(xue)(xue)生(sheng)通過操練(lian)單(dan)證(zheng)在(zai)各項保險(xian)業(ye)務的(de)(de)應(ying)用(yong)方法,熟練(lian)掌握保險(xian)承(cheng)保及理(li)賠單(dan)證(zheng)的(de)(de)填(tian)制(zhi),貼近(jin)與保險(xian)公(gong)司的(de)(de)距離。,同時,系(xi)統內(nei)含強(qiang)大的(de)(de)報(bao)表(biao)管理(li)功能,方便教師、學(xue)(xue)生(sheng)查詢和匯總(zong)數據,十分方便、快捷。

3、豐富(fu)、專業的知識庫
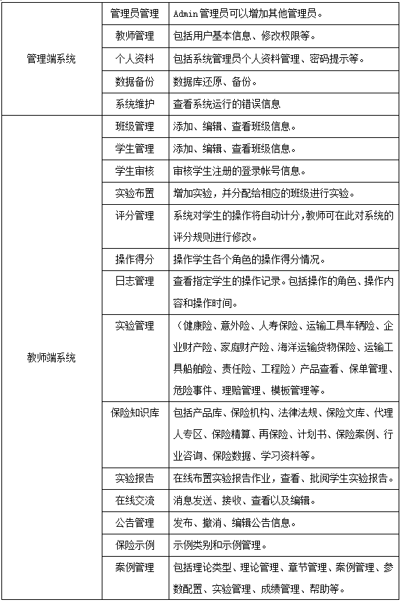
理(li)(li)論(lun)知識(shi)學(xue)習平(ping)臺,為教(jiao)師(shi)的(de)教(jiao)學(xue)和學(xue)生的(de)學(xue)習提供(gong)了支持。我們參考高校保(bao)(bao)(bao)(bao)(bao)(bao)險類專(zhuan)業(ye)教(jiao)材,通(tong)過產(chan)品庫、保(bao)(bao)(bao)(bao)(bao)(bao)險機(ji)構、法律法規、保(bao)(bao)(bao)(bao)(bao)(bao)險文庫、代理(li)(li)人專(zhuan)區、保(bao)(bao)(bao)(bao)(bao)(bao)險精算、再保(bao)(bao)(bao)(bao)(bao)(bao)險、計劃書、保(bao)(bao)(bao)(bao)(bao)(bao)險案例、行業(ye)咨詢、保(bao)(bao)(bao)(bao)(bao)(bao)險數據、學(xue)習資料(liao)十二個目(mu)錄,集(ji)中收錄了與保(bao)(bao)(bao)(bao)(bao)(bao)險學(xue)原理(li)(li)、財(cai)產(chan)保(bao)(bao)(bao)(bao)(bao)(bao)險學(xue)、人身保(bao)(bao)(bao)(bao)(bao)(bao)險實務、保(bao)(bao)(bao)(bao)(bao)(bao)險企業(ye)經營管理(li)(li)學(xue)、保(bao)(bao)(bao)(bao)(bao)(bao)險核(he)保(bao)(bao)(bao)(bao)(bao)(bao)核(he)賠相關的(de)資料(liao),供(gong)學(xue)生參
4、人性(xing)化(hua)設計理念
系統(tong)界(jie)面美觀(guan),使用動畫和(he)三維立體效(xiao)果,模仿保險(xian)公(gong)司的(de)工(gong)作場景,使各(ge)個部門的(de)工(gong)作一(yi)目了然,生(sheng)動形(xing)象(xiang)。
業務(wu)操(cao)作簡單,操(cao)作流程清晰明了(le),同時還具(ju)有(you)智能(neng)(neng)(neng)化錯誤提示(shi)、操(cao)作流程控制等(deng)功能(neng)(neng)(neng),幫助學(xue)生盡快了(le)解軟件各模(mo)塊功能(neng)(neng)(neng)及操(cao)作方法(fa),易學(xue)易懂(dong),即使(shi)不需培訓也能(neng)(neng)(neng)很快掌握軟件的使(shi)用(yong)方法(fa)。
5、數(shu)據(ju)備份與恢復(fu)機制
系統內置數(shu)(shu)據備(bei)份(fen)與恢復(fu)接口,為(wei)系統數(shu)(shu)據的安全性提供(gong)了可(ke)靠(kao)的保(bao)障。系統管理員(yuan)通過打開數(shu)(shu)據備(bei)份(fen)與恢復(fu)操作頁面,進行(xing)數(shu)(shu)據庫(ku)(ku)連接測試、數(shu)(shu)據庫(ku)(ku)還原(yuan)、數(shu)(shu)據庫(ku)(ku)備(bei)份(fen)操作。