E-commerce

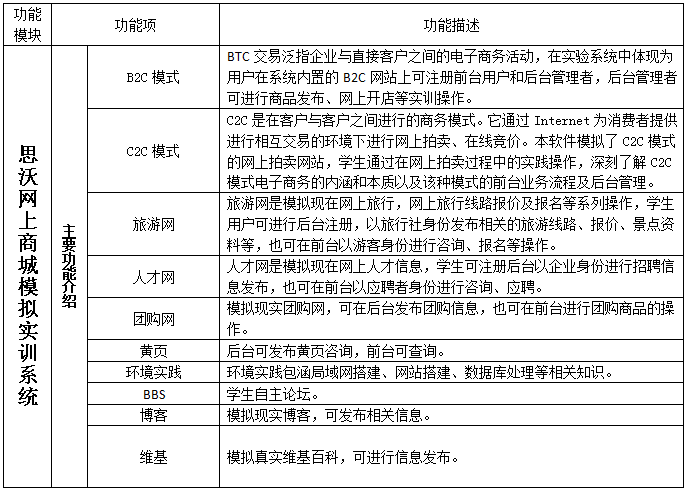
思沃網(wang)上(shang)(shang)商城模擬實(shi)(shi)訓系統(tong)(tong)充分考(kao)慮到了(le)試驗的(de)具體情況(kuang),系統(tong)(tong)針對(dui)網(wang)上(shang)(shang)商城模擬實(shi)(shi)訓進行(xing)相關配(pei)置,學生可在(zai)系統(tong)(tong)中體驗網(wang)上(shang)(shang)B2C、C2C模擬商城開店實(shi)(shi)訓并結合(he)網(wang)絡環境的(de)搭(da)建、數據庫(ku)運用(yong)知識、團購網(wang)、在(zai)線旅(lv)游網(wang)、在(zai)線人才網(wang)等(deng)進行(xing)多元性(xing)的(de)實(shi)(shi)訓系統(tong)(tong)。
1、網(wang)絡版,節(jie)點數(shu)無限制
系(xi)統是運用(yong)B/S架構和(he).NET技術開發,數據(ju)運行在SQL數據(ju)庫(ku)中,所以只需安裝服務器,客(ke)戶端通過(guo)IE瀏(liu)覽(lan)器訪問(wen)服務器,沒(mei)有節點的(de)限制。
2、知識覆蓋廣
《思沃網上商(shang)(shang)城模擬實(shi)訓系(xi)統(tong)》不僅覆蓋(gai)電子商(shang)(shang)務當(dang)前主要流程,還涉(she)及相關(guan)學科(ke)的專業知(zhi)識(shi),比如網絡(luo)營銷、網站搭建(jian)、局域網組(zu)建(jian)、數據庫等。學生可以通過該平臺全(quan)面理解電子商(shang)(shang)務的各(ge)個(ge)知(zhi)識(shi)點。
3、完整的網絡環境
系(xi)統模擬電子商務過程中涉獵到的眾多(duo)網(wang)(wang)絡背景(jing),提供包括網(wang)(wang)上商城(cheng)、團(tuan)購網(wang)(wang)、旅游(you)網(wang)(wang)、威(wei)客網(wang)(wang)、B2C、C2C等常見的網(wang)(wang)絡服務平臺。
使(shi)用《思沃網上(shang)商城模擬實(shi)訓系(xi)統》開展電子(zi)商務實(shi)驗(yan)課(ke)程,可以根據學校(xiao)電子(zi)商務實(shi)驗(yan)軟硬(ying)件的不同配置靈活安排。
總(zong)的(de)(de)(de)來(lai)說,如果(guo)實(shi)驗(yan)(yan)(yan)課(ke)(ke)時間(jian)允(yun)許,教師可以(yi)在(zai)電(dian)子商(shang)(shang)務課(ke)(ke)程的(de)(de)(de)前期,安(an)排學(xue)(xue)生(sheng)進(jin)行“多角色單(dan)流程實(shi)驗(yan)(yan)(yan)”。通過這些實(shi)驗(yan)(yan)(yan),首先讓(rang)(rang)學(xue)(xue)生(sheng)學(xue)(xue)習電(dian)子商(shang)(shang)務的(de)(de)(de)流程,也(ye)(ye)熟悉實(shi)驗(yan)(yan)(yan)系統(tong)的(de)(de)(de)操作使用。而在(zai)課(ke)(ke)程的(de)(de)(de)后期,可以(yi)安(an)排學(xue)(xue)生(sheng)進(jin)行“單(dan)角色多流程實(shi)驗(yan)(yan)(yan)”,通過角色用戶(hu)間(jian)的(de)(de)(de)競爭(zheng),更(geng)好的(de)(de)(de)讓(rang)(rang)學(xue)(xue)生(sheng)體會(hui)到電(dian)子商(shang)(shang)務的(de)(de)(de)思想,同時也(ye)(ye)方(fang)便了教師對學(xue)(xue)生(sheng)實(shi)驗(yan)(yan)(yan)效果(guo)的(de)(de)(de)考核。