Administration

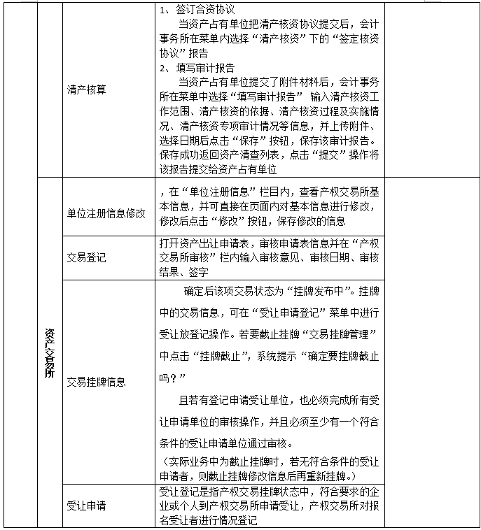
1、 主要業務包(bao)(bao)含(han):國有資(zi)(zi)(zi)(zi)(zi)產(chan)(chan)(chan)卡片管(guan)(guan)理(li);資(zi)(zi)(zi)(zi)(zi)產(chan)(chan)(chan)購置及(ji)審(shen)批(pi)(pi); 2、 國有資(zi)(zi)(zi)(zi)(zi)產(chan)(chan)(chan)領(ling)用、入(ru)庫、變動及(ji)審(shen)批(pi)(pi);資(zi)(zi)(zi)(zi)(zi)產(chan)(chan)(chan)出租出借(jie)、擔保抵(di)押、對外投資(zi)(zi)(zi)(zi)(zi)及(ji)審(shen)批(pi)(pi); 3、 國有資(zi)(zi)(zi)(zi)(zi)產(chan)(chan)(chan)轉讓(rang)、捐(juan)贈、劃轉、置換(huan)、報廢報損與核(he)銷(xiao)及(ji)審(shen)批(pi)(pi)。 4、在業務流程(cheng)中,由包(bao)(bao)含(han)著(zhu)資(zi)(zi)(zi)(zi)(zi)產(chan)(chan)(chan)盤(pan)點;資(zi)(zi)(zi)(zi)(zi)產(chan)(chan)(chan)統計;產(chan)(chan)(chan)權登記及(ji)變更、年檢;產(chan)(chan)(chan)權界(jie)定;清產(chan)(chan)(chan)核(he)資(zi)(zi)(zi)(zi)(zi);資(zi)(zi)(zi)(zi)(zi)產(chan)(chan)(chan)評估(gu);資(zi)(zi)(zi)(zi)(zi)產(chan)(chan)(chan)收益管(guan)(guan)理(li)等。 5、本軟(ruan)件嚴格按照資(zi)(zi)(zi)(zi)(zi)產(chan)(chan)(chan)管(guan)(guan)理(li)流程(cheng),通過資(zi)(zi)(zi)(zi)(zi)產(chan)(chan)(chan)管(guan)(guan)理(li)員、單(dan)(dan)位領(ling)導、上級管(guan)(guan)理(li)部門、資(zi)(zi)(zi)(zi)(zi)產(chan)(chan)(chan)監管(guan)(guan)部門層層審(shen)核(he)和審(shen)批(pi)(pi)來完(wan)成(cheng)業務流程(cheng)。 6、輔助單(dan)(dan)位包(bao)(bao)含(han):產(chan)(chan)(chan)權交易所、國有資(zi)(zi)(zi)(zi)(zi)產(chan)(chan)(chan)界(jie)定中介單(dan)(dan)位(律師事(shi)務所);資(zi)(zi)(zi)(zi)(zi)產(chan)(chan)(chan)評估(gu)機(ji)構、會計事(shi)務所四種(zhong)角色。 國有資(zi)(zi)(zi)(zi)(zi)產(chan)(chan)(chan)交易流程(cheng)